はてなブログを持っていれば、誰でも参加できます。
皆さんは、「たった一杯のラーメン」のために、どこまで行けるでしょうか? 今回、最新の動画生成AI「Veo 3.1」を駆使して、一人のデリバリーロボットが東京から北海道、そして利尻山の頂上へと向かうアクション・オデッセイを制作しました。その名も、『IPPAI: The Extreme Delivery』。 制作の過程で直面した技術的な挑戦や、こだわりの演出についてご紹介します。 まずは、完成した全8…
札幌市中央区はアクセスが良く、買い物や観光の合間に立ち寄れる飲食店が充実しています。 一方で「子ども連れだと入りづらい」と感じる方も少なくありません。 そこで今回は、子連れでも安心して利用できる中央区のレストランを3店厳選して紹介します。 第1位:THE BUFFET 大丸札幌 第2位:BUZZ CAFE 第3位:回転寿司 根室花まる すすきの店 まとめ 第1位:THE BUFFET 大丸札幌 住…
この投稿はBabylon.js Advent Calendar 2025の記事です。 qiita.com 最終日ということで、2024年のBabylon.jsコミュニティを振り返ってみようと思います。 1. コミュニティの参加人数 2. 勉強会 3. 書籍出版 4. 今後の予定など
「Literal」と「Literally」は、どちらも「文字通り」という意味が基本ですが、使い分けにはコツがあります。 Literal (形容詞): 「文字通りの」「誇張なしの」という意味で、名詞を修飾します。 Literally (副詞): 「文字通りに」という意味ですが、最近の口語では強調(マジで、本当に)として使われることが非常に多いです。 それぞれの使い方をマスターするための例文20個ずつ…
Geminiに概要をイラストにしてもらいました。 概要: AI that can accelerate research could drive a century of technological progress over just a few years. During such a period, new technological or political developments wi…
AntiGravity 驚愕。Windows版を入れて「テトリスのexeを作って」と行ったら数分でできた。まさにターミネーターの世界。機械machineが自分で考えて自分でコード書いて自分でexeまで作る。しかもちゃんと動くやつ。これはヤバい。世界が変わる。 12年前のfedoraサーバにインストール HP Proliant N54L にインストールできるのか?まずはやってみる。 $ sudo t…
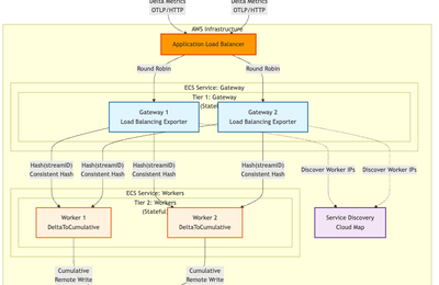
以前、Claude CodeのOpenTelemetry Metricsを収集してGrafanaで可視化する仕組みを構築したという記事を書きました。 あの記事では「とりあえず動いたぜ!」という勢いで締めくくったわけですが、実はあの構成には根本的な問題がありました。そう、僕は問題を先送りにしていたのです。技術ブログでよくあるやつですね。 それは、DeltaToCumulativeというプロセッサのス…
この記事は、はの飯アドベントカレンダー 2025 25日目の記事です。 adventar.org 最終日は毎年恒例、今年行って良かった店ベスト3です。 ちなみに順位は特にないので順不同です。 京ダイニング とみ恵 (神奈川・新丸子) tabelog.com 初回訪問、赤貝と自家製からすみにやられる 訪問2回目、初夏のメニューたち 訪問3回目、はの肉の日。高原野菜にいい肉。 まず最初は新丸子で開拓し…
2015年にPHPカンファレンス福岡をアカセさんと始めて10年で8回開催しました。 10年ですよ、長いですね。平成から令和になり、当時5歳だった長男が中3になり、時の流れを感じます。 10周年となるPHPカンファレンス福岡2025が良い区切りだったので、アカセさんと話し合って終止符を打ちました。 この10年、色々な方がこのカンファレンスに関わってくれ、それぞれのストーリーがあると思い、「PHPカン…
本投稿は TECOTEC Advent Calendar 2025 の最終日の記事です。 レジャーソリューション事業部の横山です。 普段はフロントエンド専任のエンジニアとして、主にVue/Nuxtを使ったWebアプリケーションの開発を行なっています。 早速ですが、皆さんは「HD-2D」という表現を聞いたことはありますか? これはスクウェア・エニックス社が商標登録している、 ドット絵のゲームを現代風…
次のページ