はてなブログを持っていれば、誰でも参加できます。
改訂新版 電子工作入門以前 作者:後閑 哲也 技術評論社 Amazon 興味があったので、電子工作入門以前を読んだ。 初心者だから何かしら作れるようになるといいなと思ってた。 電気の歴史についてしばらく書いてあるのだがその時点で難しい。眠くなる。中学校の教科書とかの方がまだ分かりやすいのではないかと思った。その後の電子工作についても初心者が取り組むにはちょっときついと思った。 本当に入門以前の人は…
はじめに ingress-nginxがもうすぐメンテナンス終了するため、自宅KubernetesのIngress実装をTraefikに変更しました。 デフォルトでいろいろできて便利なのですが、一部プラグインを使わないと実現できない挙動があったのでTraefikプラグインを作ってみました。 プラグイン開発を通してTraefikプラグインの注意点や知見がいくつか得られたので、ブログ記事として記録してお…
今週のお題「変えたいこと」 業界未経験からエンジニア転職して1年半近くたちました。転職して感じたのは、アウトプットの大切さ。知識として身につけたことを伝えたり、実装したいことを設計書に書き起こしたり。そこでアウトプットする力をつけるために日々学習したことをブログにまとめていきたいと思っています。
IntelliJのエディタ上でVitestのテストを実行しても "No tests were found" などとだけ表示されてテストが実行されなくて困っていたが、Vitestがv4に上がった際の変更でうまく機能しなくなっていたようだった。 https://youtrack.jetbrains.com/issue/WEB-75191/No-tests-found-when-running-Vite…
金・銀・プラチナ、円安、株高で1月の含み益は1億にタッチする勢いでした。 昨日に戻りたい。 2,000万円だすから。。。 一日で3,324万円の暴落。 私は一般のサラリーマンだからなぁ メンタルもつかなぁ~ ムリかもねぇ~パリラ~ パリラ~ 今夜は深酒してしまう予感!
第9回 FlutterGakkai に参加しました。会場はスタディプラス株式会社さん。 YouTube Live でもストリーミングされていて大変ありがたい!(聞き逃しを振り返れるので) www.youtube.com オリジナルWebアプリでスムーズにアンケートやベストプレゼンテーション賞の投票もできるようになっていたり、気合の入りようもすごい maestro mcpでFlutterアプリでもフ…
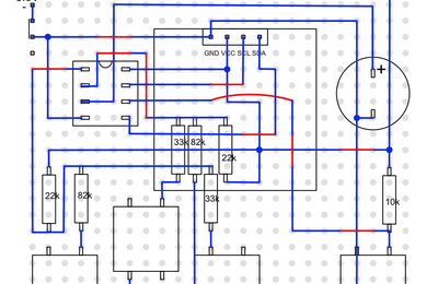
前回、Tiny Joypad がブレッドボード上で動作したので、ユニバーサル基板で組み立ててみた。 まず、最近無料になった Affinity で配線図を描いてみた。シンボルとか使えてなかなか便利そう。 手はんだで配線。結構細かくてしんどい…。色々コゲたりはがれたりしたけど(?)なんとか完成した。 公式サイトからゲームをダウンロードして動かしてみた。いいね! www.tinyjoypad.com
息子さん『ずんだホットライン』を作った 息子のmemetanが昨年11月からAliExpressでまたいろいろ買って作っていたのでその作品を紹介します。私にはちょっと難しくてうまく紹介できるかどうかですが。 具体的にどういうものか 日頃宅配便の不在通知が届いたとき再配達のお願いのための電話をかけると、「午前中の配達の場合は『1』を入力してください」などの自動音声が流れて再配達日時を指定できたりする…
Scala 3.8.1がリリースされた。 scala-lang.org このリリースのお知らせが出た時点で3.8.1が出ているのだが、なぜ3.8.0のときにリリースノートが出なかったかというと、3.8.0にはバグがあったため、それが修正されてからリリースノートが出たためだ。 www.scala-lang.org Scala 3.8.1はScala CLIでは以下のようにして起動できる: % sca…
Nginxでリバースプロキシ設定する # lsb_release -aNo LSB modules are available.Distributor ID: UbuntuDescription: Ubuntu 24.04.3 LTSRelease: 24.04Codename: noble # apt update# sudo apt install nginx Nginxのインストールが出来た…
次のページ